[Prev] [Next] [Contents] [Commodore] [Home]

C64 CIRCUIT THEORY

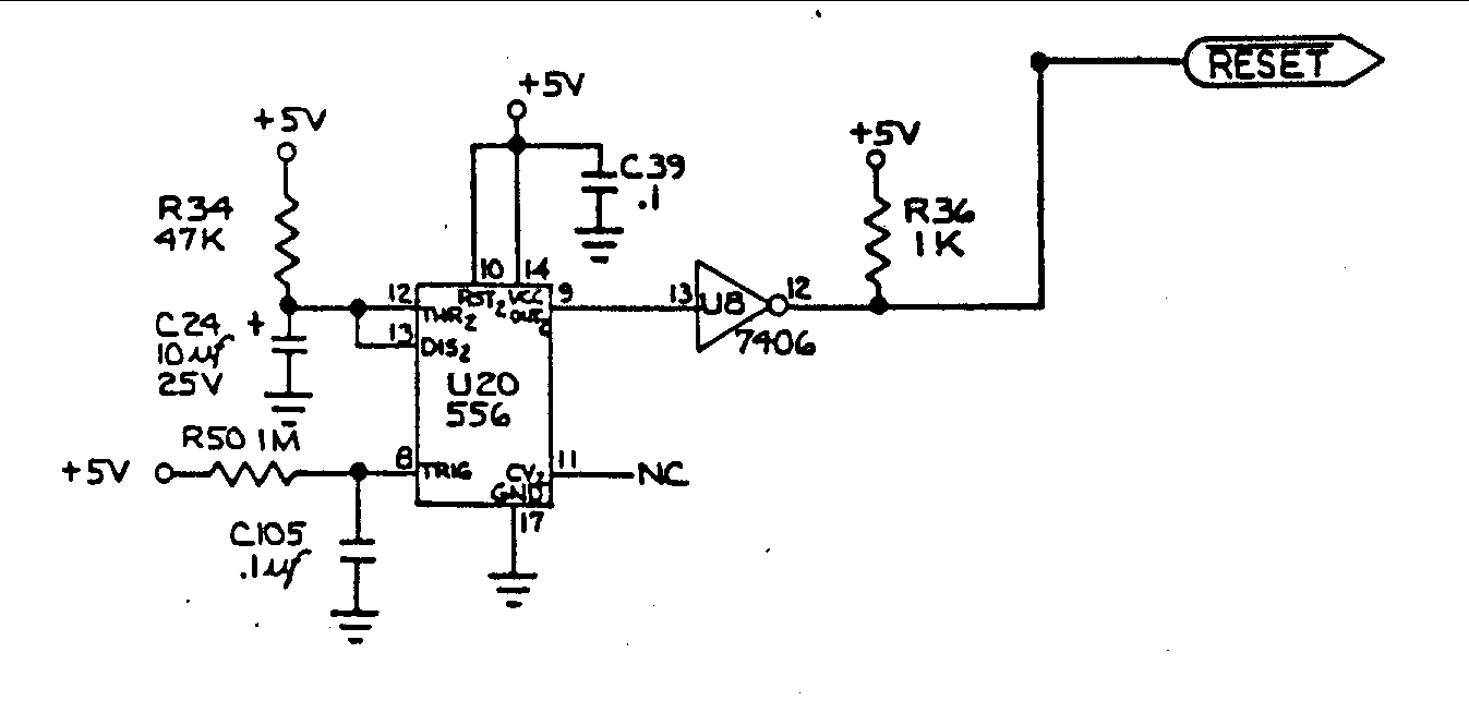
[Reset Circuit schematic]
Reset Logic Circuits
U20 is a 556 timer configured as a one shot multivibrator. The output pulse width is determined by the size of R34 and C24. Pulse width = 1.1 x R34 x C24 = .5 seconds. The output on pin 9 is "high" active. The output of U8 is "low" active. Reset initializes all the processor logic and causes the processor to load the program counter register with the address of the first instruction of the operating system program called the KERNAL. The starting address is stored in locations $FFFC and $FFFD. The first instruction is decode and executed giving KERNAL control of the computer operations. The reset pulse occurs when turning the power on to the computer.
[Prev] [Next] [Contents] [Commodore] [Home]
This page has been created by Sami Rautiainen.
Last updated February 11, 1998.